|
Oops - Korrekturen und Nachträge zu Ausgabe 1/01:
Seite 29: In die Stückliste der “Excellence” hat sich ein Fehler eingeschlichen: Im 32-Liter-Standgehäuse reicht der Helmholtz-Absorber bis unter
die Deckelplatte, es gibt also keinen Deckel des Helmholtzabsorbers, und das dort abgedruckte Maß von 142x202 mm gehört zur Front- und Rückwand desselben.
Seite 45ff.:
Die beiden Stufenschalter des Thel-Vorverstärkers stammen natürlich vom Schweizer Hersteller Elma, und nicht etwa von Elna, einem Hersteller von Kondensatoren.
Seite 75:
Der 45. Preis hat einen Wert von 400 DM, und nicht, wie abgedruckt, 200 DM. Damit rückt er auf Platz 32 vor.
Seite 47: Vermessen haben wir uns bei der oberen Grenzfrequenz des Vorverstärkers;
korrekt sind 665 kHz, die übrigens je nach Stellung des Lautstärkereglers leicht variieren - bis zu 1,5 MHz in der obersten Stellung, wenn kein Serienwiderstand im
Signalweg liegt und die Grenzfrequenz des “nackten” Vorverstärkermoduls zu Tage tritt.
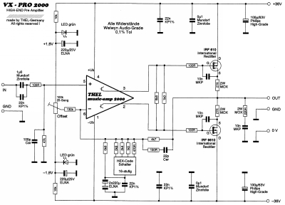
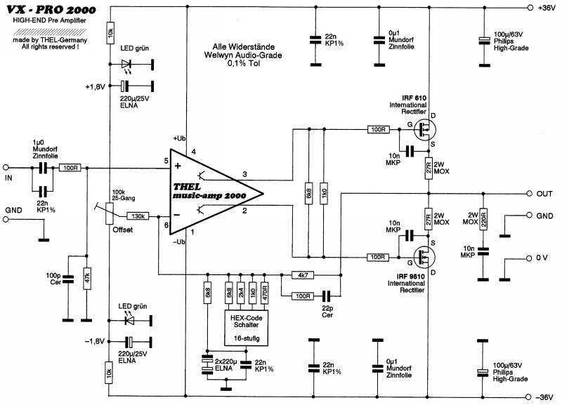
Seite 46: Zwei Fehler haben sich im Schaltbild des Vorverstärkers VX-Pro 2000 versteckt;
hier ist der korrekte Schaltplan:
 |
|
|